.pmx 파일은 언리얼 엔진에 임포트를 할 수 없습니다. 그래서 Blender나 3DMax 같은 프로그램을 통해 .fbx 파일로 변환하여 임포트 해줘야 합니다. 그 중 Blender를 사용하여 .pmx 파일을 .fbx 파일로 변환하여 언리얼 엔진에 임포트하는 방법을 사용하겠습니다.
시작하기에 앞서 다음과 같은 준비물이 필요합니다.
- .fbx 파일로 변환할 .pmx 파일
- Blender 3.6.x
- Cats Blender Plugin Development
.pmx 파일은 각자 개인이 원하시는 캐릭터의 .pmx 파일을 사용하시면 됩니다.
Bldner의 경우 3.5나 3.6버전을 사용하시면 됩니다. 필자의 경우, 3.6버전의 최신버전인 3.6.8버전을 사용했습니다. 다운로드는 아래의 공식홈페이지에서 다운 받으시면 됩니다.
https://download.blender.org/release/Blender3.5/
Index of /release/Blender3.5/
download.blender.org
https://download.blender.org/release/Blender3.6/
Index of /release/Blender3.6/
download.blender.org
Cats Blender Plugin Development는 Blender에서 사용하는 애드온(Addon)입니다. 언리얼 엔진의 플러그인(Plugin)과 같다고 보시면 됩니다. 해당 애드온은 더이상 업데이트 되지 않습니다. 그래서 Blender와 호환이 되는 버전을 사용해야 합니다. 필자가 사용해 본 버전 중 다음과 같은 버전이 호환되는 것을 확인했습니다. 필자가 업로드한 파일을 사용하시거나, 애드온의 깃허브를 사용하시면 되겠습니다. Cats Blender Plugin의 경우 디스코드에서 유저들이 서로 알려주기도 하니 궁금한 점이 있으시면 디스코드에 가입해서 물어보시는 것도 좋을 것 같습니다.
https://github.com/absolute-quantum/cats-blender-plugin
GitHub - absolute-quantum/cats-blender-plugin: :smiley_cat: A tool designed to shorten steps needed to import and optimize model
:smiley_cat: A tool designed to shorten steps needed to import and optimize models into VRChat. Compatible models are: MMD, XNALara, Mixamo, DAZ/Poser, Blender Rigify, Sims 2, Motion Builder, 3DS M...
github.com
Cats Blender Plugin Discord 서버에 가입하세요!
Discord에서 Cats Blender Plugin 커뮤니티를 확인하세요. 9662명과 어울리며 무료 음성 및 텍스트 채팅을 즐기세요.
discord.com
애드온 설치하기

Blender를 설치하시고 실행을 하시면 위와 같이 설정하는 창이 나옵니다. 여기서 언어는 반드시 영어로 해주셔야 합니다. 이 글에서 설치하는 애드온이 Blender의 설치 언어가 영어가 아닐 경우 정상적으로 작동하지 않는다고 합니다.


설정을 하신 후 왼쪽 상단의 Edit -> Preferences -> Add-ons 순으로 들어갑니다. Add-ons 메뉴의 오른쪽 상단의 Install an add-on으로 애드온을 설치할 건데, 위에서 다운받으신 애드온의 .zip을 압축해제 하지않고 설치할 겁니다.



.zip 형태의 애드온들을 선택하여 설치해줍니다. 설치를 하시게 되면 위와 같이 체크박스를 체크해서 애드온을 활성화 합니다.
.pmx 임포트 하기



오른쪽 상단의 Collection부터 Light까지의 선택하시고 키보드의 'X' 키를 누르게 되면 삭제되며, 화면의 오브젝트들이 지워집니다.

화면을 누르시고 키보드의 'N' 키를 누르면, 다음과 같이 화면의 오른쪽 구석에 툴 모음이 나타나며, 그 중 앞에서 설치한 Cats Blender Plugin과 Material Combiner가 보입니다.

CATS를 선택하고 Import Model을 클릭해서 .pmx파일을 불러옵니다.

모델을 불러왔으면 CATS의 Fix Model을 클릭합니다.

위와 같은 오류가 생길텐데 무시해도 무방합니다.

위와 같이 모델에 머티리얼이 입혀졌습니다.


중국에서 만든 모델이기 때문에 머티리얼을 클릭한 후 키보드의 F2 키를 눌러 영어로 바꿔줍니다.

이제 모델을 .fbx 파일로 Export 하기 위해서 CATS의 Export Model을 클릭하면 모델의 머티리얼을 최대 4까지 줄어야한다고 합니다. 그러니 Blender에서 Export하겠습니다.

Blender의 오른쪽 상단의 메뉴창에서 File -> Export -> FBX 순으로 클릭합니다.

Include의 Object Types에서 Armature와 Mesh를 선택합니다. 클릭을 하나면 하나씩만 선택되는데 키보드의 'Shift' 키를 누른 상태에서 클릭하면 클릭하는 옵션이 모두 선택 됩니다.

Geometry의 Apply Modifiers를 체크하면 모델의 표정을1 조절할 수 있습니다.

Armature의 Add Leat Bones가 체크되어 있을텐데, 해제 해줍니다. 그리고 Export FBX를 클릭해서 .fbx 파일을 저장합니다.

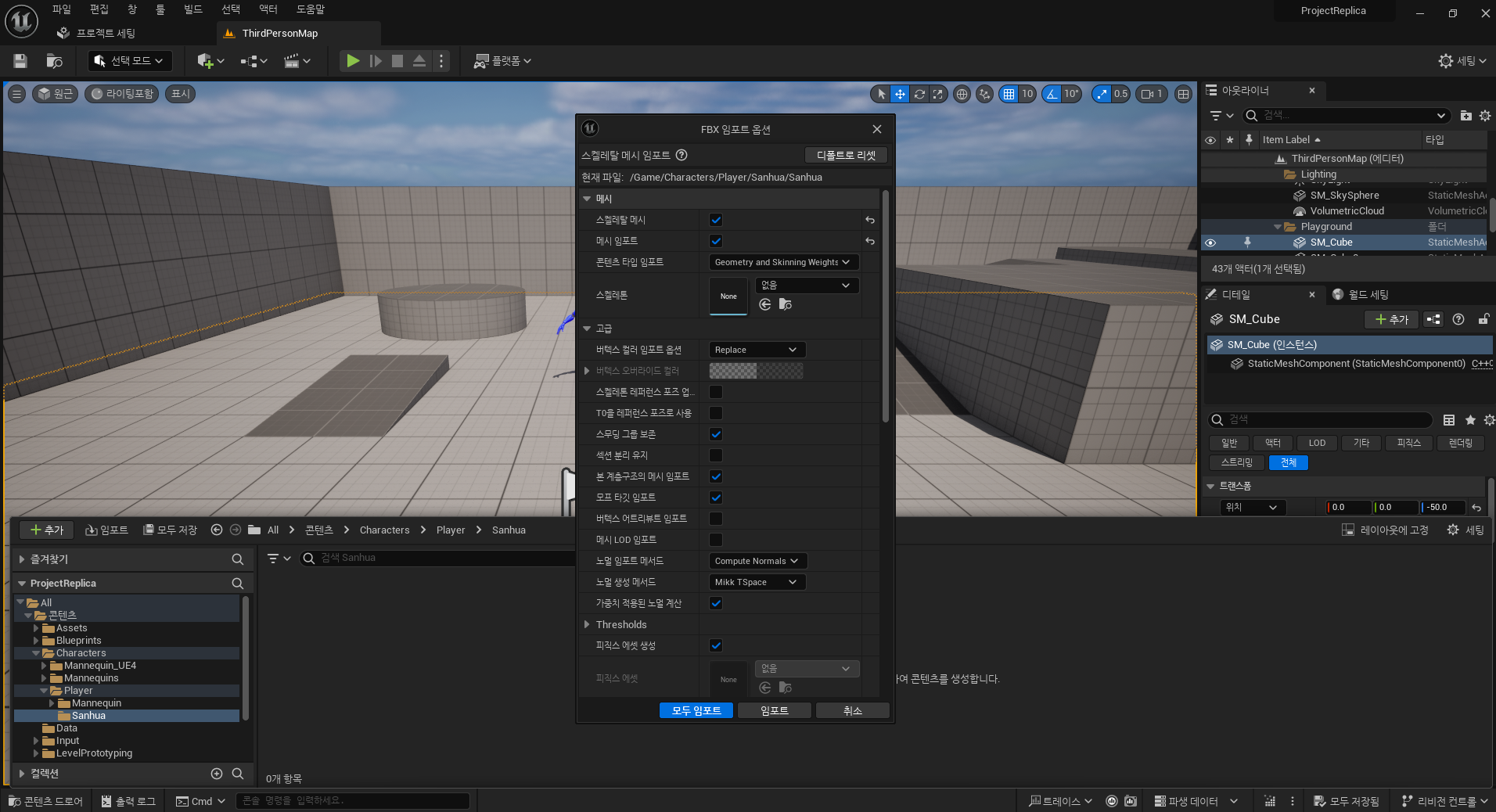
이제 언리얼 엔진에 임포트 합니다.


머티리얼의 텍스쳐를 임포트하고 머티리얼을 설정해줘야 합니다.

임포트한 텍스쳐 중 노멀 텍스쳐들을 선택하고 마우스의 오른쪽 버튼을 클릭한 후 에셋액션 -> 프로퍼티 매트릭스에서 선택 편집을 클릭해줍니다.

압축 세팅을 NormalMap으로 설정합니다.



Blender에서 설정된 머티리얼의 텍스쳐를 보고 언리얼 엔진의 머티리얼에서 같은 텍스쳐를 지정해줍니다.
모든 머티리얼의 텍스쳐를 지정한 결과는 다음과 같습니다.


'Unreal Engine > etc.' 카테고리의 다른 글
| [Unreal Engine etc.] 언리얼 엔진의 메타 지정자들을 정리한 사이트 (0) | 2024.07.04 |
|---|---|
| [Unreal Engine etc.] 캐릭터의 스켈레톤에 Root Bone 추가하기 (1) | 2024.01.23 |
| [Unreal Engine etc.] UActorComponent::OnRegister (0) | 2023.12.20 |
| [Unreal Engine etc.] C++에서 CineCameraComponent 사용 (0) | 2023.11.10 |
| [Unreal Engine 4 etc.] GlobalTimeDilation과 Tick, Timer (0) | 2023.08.16 |